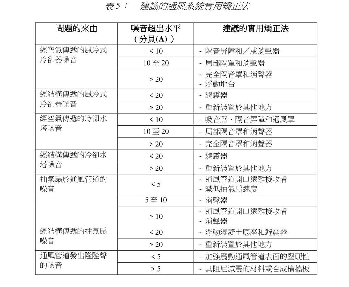
The following recommended practical remedies for different noise exceedance levels are for reference purpose only. No guarantee is given to the performance of the application of the recommended remedies. The reader is advised to seek professional advice from independent experts in case of doubts or complicated problems.

